6 年
手机商铺
公司新闻/正文
1315 人阅读发布时间:2022-08-12 13:44
众所周知,肺癌是世界上普遍认为的死亡率最高的癌症,没有之一。肺癌中约有85%是非小细胞肺癌(NSCLC)。据报道,早期肺癌患者5年存活率为70%,晚期患者5年存活率不高于20%。在如此高死亡率的情况下,找到新的靶标分子对探索NSCLC治疗有非凡意义。
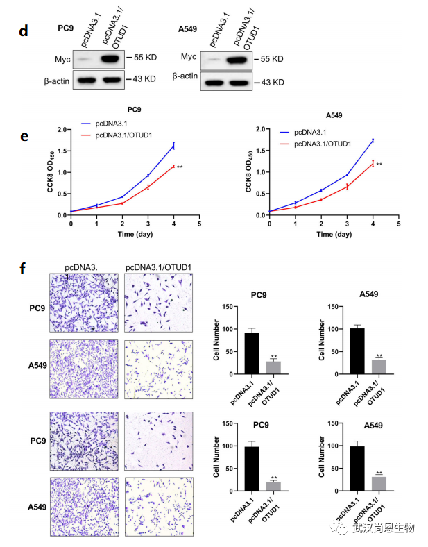
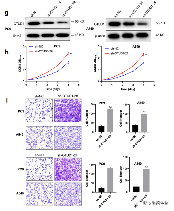
之前的研究发现,泛素化涉及包括癌症在内的多种疾病,被认为是潜在的治疗靶点。OTUD1作为泛素酶的一员,是由481个氨基酸组成的,与影响诸多分子的各种生理功能有关。在乳腺癌、胰管腺癌、甲状腺癌等均有相关研究证实其作用,还有研究发现OTUD1与改善NSCLC患者的预后有关,然而目前尚不清楚是如何影响NSCLC的发展的。本文通过研究发现OTUD1在NSCLC中下调并抑制癌细胞,还发现OTUD1可以去泛素化并稳定KLF4,这种基因在不同癌症中可以是致癌基因也可以是肿瘤抑制因子。在本文研究中,OUTD1通过稳定KLF4蛋白抑制NSCLC的发展,为NSCLC患者治疗提供了一个很有希望的治疗靶点。
先看看作者用到哪些组织和细胞。
NSCLC组织和癌旁组织:获得患者同意并通过伦理审查后,取患者组织于液氮保存备用,一共6组;
HBE细胞:BEAS-2B细胞(人正常肺支气管上皮细胞),SNL-203;
A549细胞:A549细胞(人非小细胞肺癌细胞),SNL-089;
PC9细胞:PC-9细胞(人肺腺癌细胞),SNL-152;
NCI-H1299细胞:NCI-H1299细胞(人非小细胞肺癌细胞),SNL-223;
Calu-3细胞:Calu-3细胞(人肺腺癌(胸水细胞)),SNL-214;



原文:https://onlinelibrary.wiley.com/doi/abs/10.1111/1759-7714.14320。
本文用到的细胞系,都是常用的肺相关细胞,除CALU-3稍微难培养以外,其他细胞都是比较好培养的:
BEAS-2B细胞(人正常肺支气管上皮细胞,SNL-203)是从一位非癌个体的正常人支气管上皮病理切片分离出上皮细胞,用腺病毒12-SV40病毒杂交病毒感染并克隆获得的,细胞角蛋白及SV40抗原染色阳性,是肺癌细胞相关实验中常用的对照细胞;
A549细胞(人非小细胞肺癌细胞,SNL-089),该细胞系是1972年由GiardDJ通过肺癌组织移植培养建系的,源自一位58岁的白人男性。A549能通过胞苷二磷脂酰胆碱途径合成富含不饱和脂肪酸的卵磷脂,角蛋白阳性,这个细胞大概是最常用的肺癌细胞了;
PC-9细胞(人肺腺癌细胞,SNL-152),该细胞是取自日本患者分化型肺腺癌的细胞,生长时贴壁但仍会有部分圆形细胞,也是常用的肺腺癌细胞;
NCI-H1299细胞(人非小细胞肺癌细胞,SNL-223),这株细胞来源于一个淋巴结转移。患者接受了初期放疗。细胞均一性的部分缺失p53蛋白,并缺少p53蛋白表达。细胞可以合成0.1pmol/毫克蛋白的NMB蛋白,而不合成促胃液释放肽(GRP) ;
Calu-3细胞(人肺腺癌(胸水细胞),SNL-214),该细胞是从一名25岁的白人男性肺腺癌患者的胸水中分离建立的;该患者曾使用过环磷酰胺、博来霉素、阿霉素进行治疗。该细胞接种至裸鼠可成瘤;可作转染宿主。
END